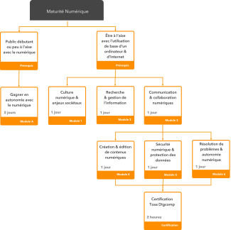
Maturité numérique
Quel est votre niveau de connaissance ?
Initial
Opérationnel
Avancé
Expert
Où nous trouver
nos centres de formation
Bruxelles
rgb(247,168,35)
Bruxelles
rgb(247,168,35)
VILLAGE PARTENAIRE
Rue Fernand Bernier 15
1060 Bruxelles
België
Charleroi
rgb(136,196,0)
Charleroi
rgb(136,196,0)
CEME
Rue des Français, 147
6020 Charleroi
België
Liège
rgb(0,144,38)
Liège
rgb(0,144,38)
BUSINESS PARK - Liège Airport
Rue de l'aéroport, 50
4460 Grâce-Hollogne
België
Louvain-La-Neuve
rgb(108,28,90)
Louvain-La-Neuve
rgb(108,28,90)
ICE Louvain
Rue Louis de Geer, 6
1348 LOUVAIN-LA-NEUVE
België
Marche-en-Famenne
rgb(214,156,202)
Marche-en-Famenne
rgb(214,156,202)
INVESTSUD
Parc d'Activités Economiques du Wex
Rue de la Plaine 11
6900 Marche-en-Famenne
België
Mons
rgb(255,212,0)
Mons
rgb(255,212,0)
SKYLAB FACTORY MONS
Boulevard Sainctelette 39
7000 Mons
België
Namur
rgb(255,141,0)
Namur
rgb(255,141,0)
CREAGORA
Rue de Fernelmont, 40
5020 Namur
België
Nivelles
rgb(251,6,21)
Nivelles
rgb(251,6,21)
CAP INNOVE
Rue de l'Industrie 20
1400 Nivelles
België
Tournai
rgb(167,164,156)
Tournai
rgb(167,164,156)
SKYLAB Factory Tournai
Avenue de Maire, 44
7500 Tournai
België